サイトマップ
採用特設ページへ
トップページ
法人紹介
施設のご案内
新着情報
採用情報
トップページ
法人紹介
施設のご案内
あいざわクリニック
リンデンヴィラ
リンデンバウムの杜
居宅介護支援センター
リアスの杜
ひまわり畑
新着情報
採用情報
サイトマップ
プライバシーポリシー
新着情報
トップページ
新着情報
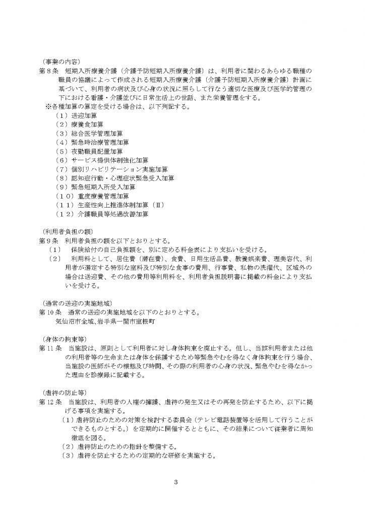
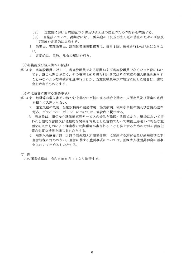
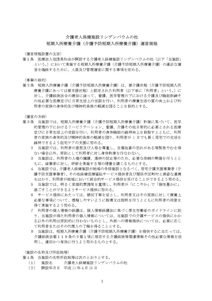
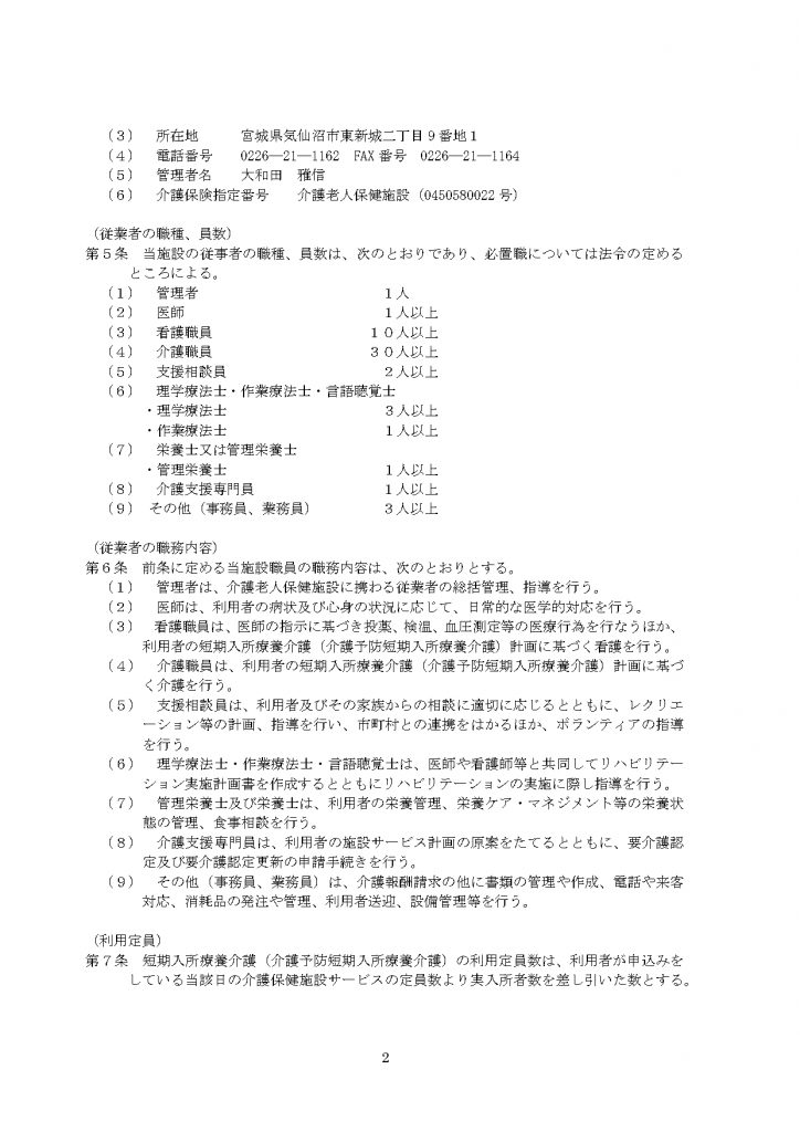
リンデンバウムの杜(短期) 運営規程
リンデンバウムの杜
2026.02.12
リンデンバウムの杜(短期) 運営規程
リンデンバウムの杜(短期入所) 令和6年6月1日~
前ページへ
一覧を見る
次ページへ
カテゴリー
あいざわクリニック
お知らせ
その他
リンデンバウムの杜
採用情報
最新の記事
2024.04.05
院長・施設長に大和田雅信先生が就任いたしました
2026.02.27
リンデンバウムの杜(通所) 個人情報の利用目的
2026.02.27
リンデンバウムの杜(通所) 重要事項説明書
2026.02.27
リンデンバウムの杜(入所・短期) 個人情報の利用目的
ページの
上部へ